百岁兰(Welwitschia mirabilis)是裸子植物中买麻藤类百岁兰科的唯一现存物种,又名千岁兰,被国际植物学会列为世界八大珍稀植物之一。其形态极为独特,一生仅有两片叶,持续生长不脱落,个体寿命可长达3000年,是已知寿命最长的植物之一。该物种仅分布于非洲西南部的纳米布沙漠,其分布区沿大西洋海岸南北延伸超1000公里,形成多个片段化的分布区域。已有研究表明,其群体在这些区域间发生了显著的遗传分化。中国科学院植物研究所汪小全研究团队通过野外实地考察发现,该物种地理距离很近的群体间也在生境、物候期等方面发生了显著分化。该分化在基因组上有何表现?驱动分化的生物和非生物因子是什么?此外,百岁兰是功能性雌雄异株植物,个体或产生具可育雄蕊和不育胚珠的两性球花,或仅产生具可育胚珠的雌球花。这一性状在买麻藤类中具有一定的代表性,却明显不同于大多数裸子植物的单性球花结构。百岁兰性别决定的分子机制是什么?

图1 百岁兰的采样地点、生境、形态和群体遗传结构
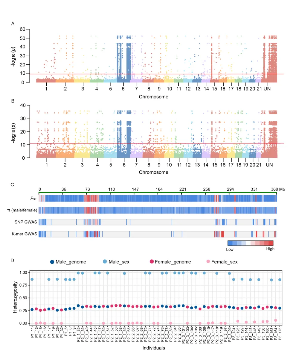
为探讨上述问题,汪小全研究团队利用已经测序的百岁兰基因组(约6.8 Gb),对该物种分布于纳米布沙漠南端地理距离很近的5个群体130个个体进行了全基因组重测序,开展了群体基因组比较和环境因子等综合分析(图1)。研究显示,基因组在这些群体间发生了显著分化,地理隔离是重要驱动力,其通过限制基因流直接导致了谱系间的遗传分化,环境因素(尤其是土壤异质性)在群体分化中也具有重要作用。同时,百岁兰以虫媒传粉为主、传粉动物的飞行力弱,并靠水力协助扩散种子。这些特性也限制了群体间的基因交流,加强了群体间遗传分化。基因组变异检测发现,群体间的基因组分化景观呈现高度异质性,基因组岛屿广泛分布于整个基因组,这主要归因于祖先多态的差异分选和搭车效应。此外,通过对30株雄性和30株雌性百岁兰个体的全基因组关联分析,研究人员发现其性别决定系统为XY型,性别连锁区域位于6号染色体的72.04-92.82 Mb(图2)。有趣的是,在该区域中并未发现已知在其他裸子植物(如苏铁、银杏)性别决定中起关键作用的MADS-box基因家族成员。百岁兰科的XY型性别决定系统这一发现,结合基部裸子植物类群(苏铁、银杏)同样为XY型性别决定系统等证据,暗示着裸子植物的共同祖先可能是XY型性别决定系统。

图2 百岁兰的性别连锁区域与性别决定系统
该研究揭示了百岁兰局域分布群体间基因组的分化式样和机制,确定了其性别决定系统和性别连锁区域,对理解裸子植物局域群体遗传分化和适应以及性别决定系统和性染色体进化等具有重要意义,也为百岁兰这一珍稀植物的保护策略制定奠定了科学基础。
该研究成果于1月13日正式发表在国际知名学术期刊Cell Reports上。植物所博士后孙静静为第一作者,中心主任汪小全研究员为通讯作者。中国科学院武汉植物园王青锋研究员、万涛研究员,纳米比亚Gobabeb研究中心Gillian Maggs-Kölling和Eugene Marais参与了该研究。该研究得到了中国科学院前沿科学重点研究计划项目的支持。
文章链接:
https://doi.org/10.1020/j.celrep.2025.120836